澳大利亚各州小生意移民对比!哪个更稳妥?
来源: 北京鼎丰澳派斯信息咨询有限公司日期 : Sep 25 2021
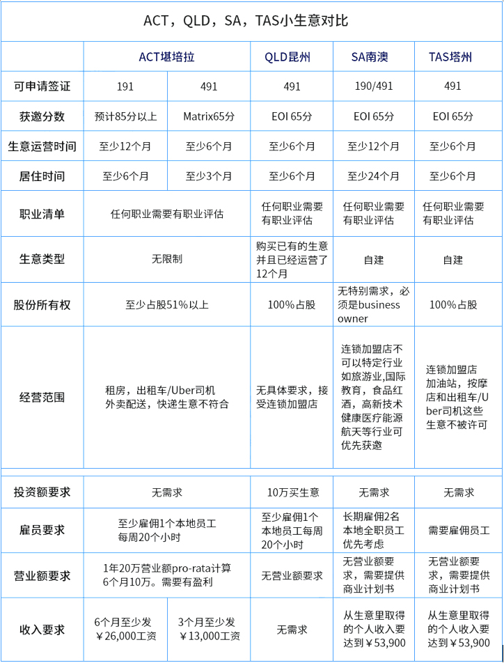
政策优势:
- 无生意启动资金要求
- 申请人提名职业无需在ACT紧缺职业列表上
- 政策最清晰,条件一目了然按照Matrix打分表可以自己提前预估分数。是四个州里最有希望拿到190签证的。
基本要求:
- 通过移民局491/190清单上任意职业的职业评估
- 居住时间:
491:需居住至少3个月
190:需至少居住6个月
- 英文要求:ANZSCO Skill Level 1-2 雅思4个7或4个8
- 当前签证:需有工作权限
- 占股比例:ACT注册公司,且申请人至少持股51%
- 生意经营时长:
491:至少经营6个月
190:至少经营12个月
- 最低年营业额须达到20万澳元,维持盈利状态
- 生意类型:不可为分租型、网约车、出租车司机、外卖或快递服务、或是之前已获得ACT提名资格的在售企业
- 递交Matrix申请前,须通过该生意获得个人应税收入:
491:3个月至少获得13000澳元
190:6个月至少获得26000澳元
- 须至少雇用一名当地员工,(澳洲公民、PR或者新西兰公民),至少已为雇主工作13周(每周至少20小时)

政策优势:
- 对于营业额无具体要求
- 对盈利额度无具体要求
- 提名职业不限于昆州紧缺职业清单
- 不限制业务种类
基本要求:
- 居住时间:需居住在昆州偏远地区至少6个月
- 英文要求:雅思4个6或同等水平
- 当前签证:有全职工作权限
- 生意经营:投资10万澳元,购买已有2年历史的生意,持续经营6个月,且有盈利
- 占股比例:100%
- 生意类型:初创企业或居家企业不符合要求;可购买加盟店,一级加盟店符合签证申请要求,二级则不符
- 至少雇佣1名员工(澳洲公民、澳洲PR、新西兰公民),且每周至少工作20小时
【注】昆州会于九月会出具体州担保政策,届时会第一时间播报

政策优势:
- 无生意启动资金要求
- 不限制业务种类
- 特定业务范围可优先获邀
- 申请人无需占股100%
基本要求:
- 居住时间:需至少居住24个月
- 英文要求:雅思4个6或同等水平
- 当前签证:需有工作权限
- 生意结构:独立法人、合资企业、公司和信托企业
- 生意经营时长:经营生意至少12个月
- 运营该生意会给申请人带来53,900澳元的税前个人收入
- 特定业务范围:可优先获邀,包含旅游、国际教育、国防、食品、酿酒、农业、高端科技、健康医疗、能源开发、航空和创新行业
- 长期雇佣2名全职员工,该申请将被优先考虑

政策优势:
- 无生意启动资金要求
- 提名职业可是移民局491/190清单上的任意职业
- 无营业额要求
基本要求:
- 居住时间:需至少居住6个月
- 英文要求:雅思4个6或同等水平
- 当前签证:需有工作权限
- 占股比例:100%生意所有权,solely owned
- 生意经营时长:经营生意至少6个月
- 提供完整的Business Plan,能说明申请人在未来5年中的3年,通过该生意每年获得$53900的个人收入
- 生意类型:不接受加盟店,或仅持有部分股份和经营前景不佳的投资;加油站、按摩店、出租车/Uber司机

注:以上信息来自网络